淘宝网近期针对游戏软件平台行业的管理规范进行了重要更新,并于周三正式发布了相关公告。此次规范调整旨在进一步优化买家的购物体验,同时推动游戏软件平台行业的有序发展。
根据公告内容,卖家在游戏软件商品发布方面需严格遵守多项规定。具体而言,卖家不得发布任何侵犯著作人权利的商品,如破解版、假入库、盗版游戏等。为确保商品信息的清晰度和准确性,卖家需将不同的游戏及商品形式分别发布,禁止在同一商品链接上混合多个游戏或商品形式。分期交付或变相分期交付的商品也被明确禁止。
在商品描述方面,卖家需提供详尽的信息,包括但不限于游戏名称、商品形式、游戏版本、面额、充值方式以及游戏平台等。公告还特别指出,禁止发布模糊不清的商品信息,如“你懂得”、“老用户专拍”或“补邮费”等表述。同时,卖家不得在老链接上发布新商品,以避免造成消费者的混淆。
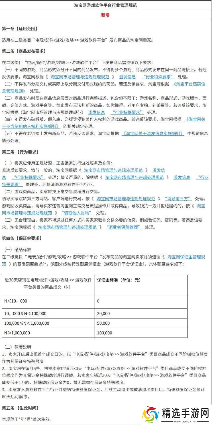
为了保障交易的安全性和正规性,淘宝网要求卖家必须使用正规货源和正当渠道进行游戏服务及充值。在游戏类商品的交易过程中,卖家需遵循正常的交易流程,不得无故向买家索取非交易必要的信息,如验证码、密码等敏感信息。

此次管理规范的变更经过了公示和通知阶段,于2025年4月23日开始公示,并将于2025年5月7日正式生效。淘宝网表示,此次规范的制定和更新,旨在进一步规范游戏软件商品的交易秩序,提升整个行业的健康发展水平。
对于卖家而言,这些规定不仅是对其经营行为的约束,更是对消费者权益的有力保障。通过严格遵守这些管理规范,卖家可以进一步提升自身的信誉度和竞争力,为消费者提供更加优质、安全的游戏软件商品和服务。
